دانشگاه علوم پزشکی کرمانشاه / تحصیلات تکمیلی / فلوچارت تصویب طرح های تحقیقاتی پایان نامه ای در دانشکده

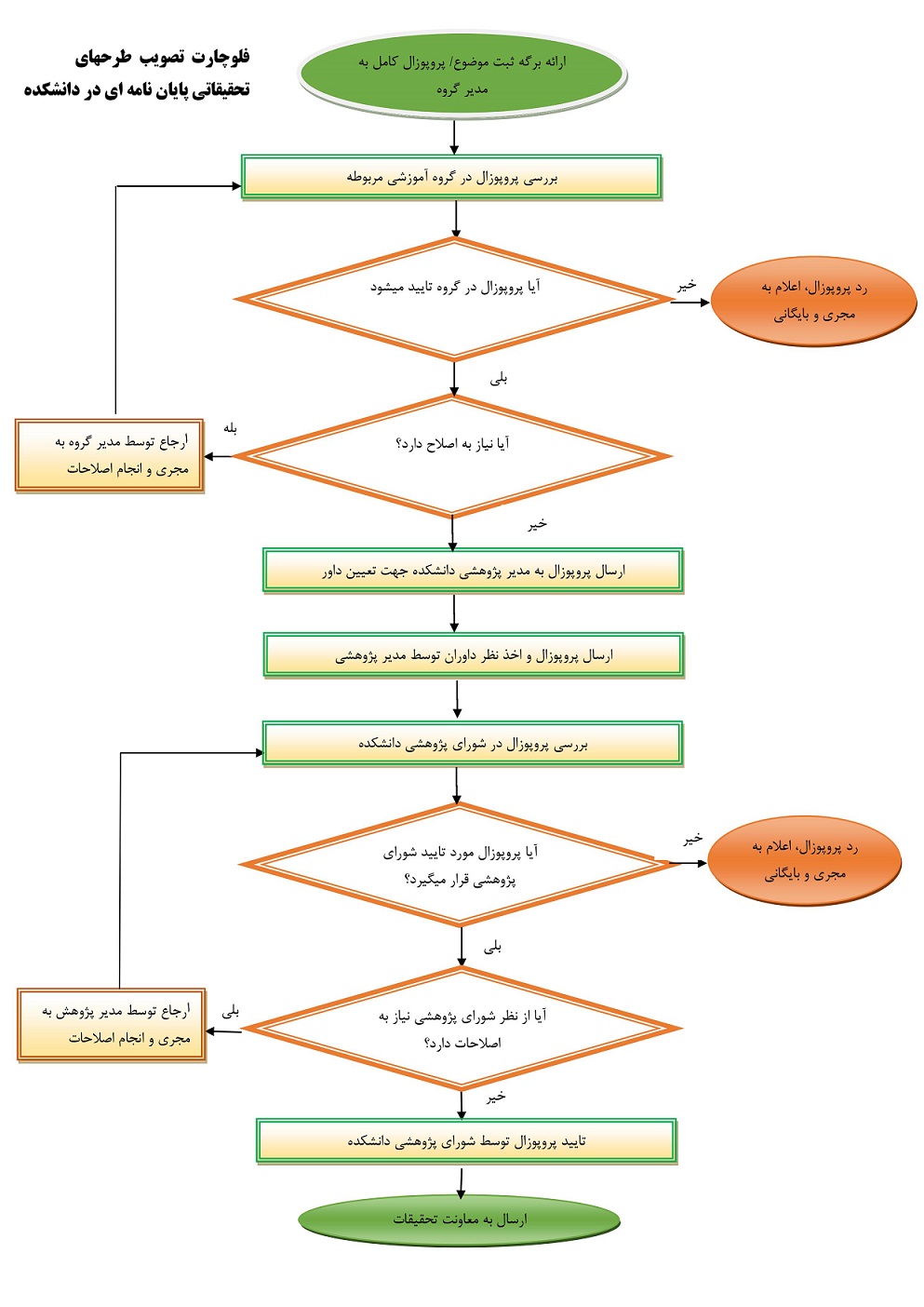
فلوچارت تصویب طرح های تحقیقاتی پایان نامه ای در دانشکده


فلوچارت تصویب طرح های تحقیقاتی پایان نامه ای در دانشکده

  • در خصوص دانشجویان تحصیلات تکمیلی ضروری است که دفاع از عنوان با حضور دانشو در گروه صورت پذیرد و صورتجلسه دفاع ضمیمه برگه ثبت موضوع شود.
  • در صورتیکه شورای پژوهشی دانشکده و یا گروه لازم بدانند، می توانن از طرح دهندگان برای دفاع و توجیه مطالب مندرج در پروپوزال برای شرکت در آن شورا دعوت به عمل آورند.